Skip to main content

Transferring Pediatric Trauma Patients to Children's Nebraska Emergency Department

Process for Transferring Pediatric Trauma Patients to Children’s Nebraska Emergency Department

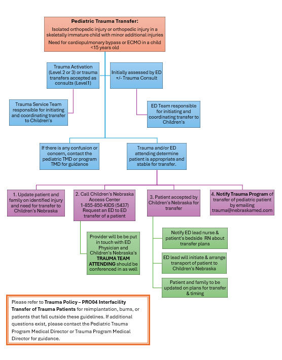
As a level II pediatric trauma center, every effort should be made to care for pediatric trauma patients at Nebraska Medicine (NM). However, based on allocation of resources and specialty services, certain pediatric traumatic injuries may benefit from transfer to Children’s Nebraska. In general, these injuries include but are not limited to the following:

  • Isolated orthopedic injury in skeletally immature children
  • Orthopedic injury in skeletally immature children with minor additional injuries that do not require admission/monitoring
  • Need for cardiopulmonary bypass or ECMO in children <15 yrs of age

Patients with multiple injuries, particularly those requiring active monitoring for risk of hemodynamic decompensation or need for rapid intervention, should stay at NM and be primarily admitted and managed by the trauma service with appropriate consulting services as indicated by injury/clinical status.

If transfer to Children’s Nebraska is deemed necessary, the following steps should be taken:

image.png